BAoBOS is a robotic arm that executes, in real life, all of the movements done via the BAoBUI interface.
BAoBOS is powered by 5 servo-motors whose movement is handled by an Arduino-Uno board. Each servo motors pushed and pulls a syringe acting as a simple hydraulic piston. Syringes connected to the arm itself are thus extended or contracted.
Servo Motor #0 extends and retracts the magnet on the head of BAoBOS.
Servo Motor #1 changes the z-axis angle that the magnet has with the base of the board.
Servo Motor #2 extends the upper component of the robotic arm.
Servo Motor #3 extends the middle component of the robotic arm.
Servo Motor #4 rotates the base of the robot and, thus, the robot itself.
BAoBOS has five distinct pressure surfaces, triggeable by placing on them objects made of conductable materials, such as metal.
During the demo with BAoBUI, a metal cube was used.
The pressure surfaces are made out of interwoven 5V and GND wires. Closing the circuit between these two wires will close the circuit signalling Arduino.
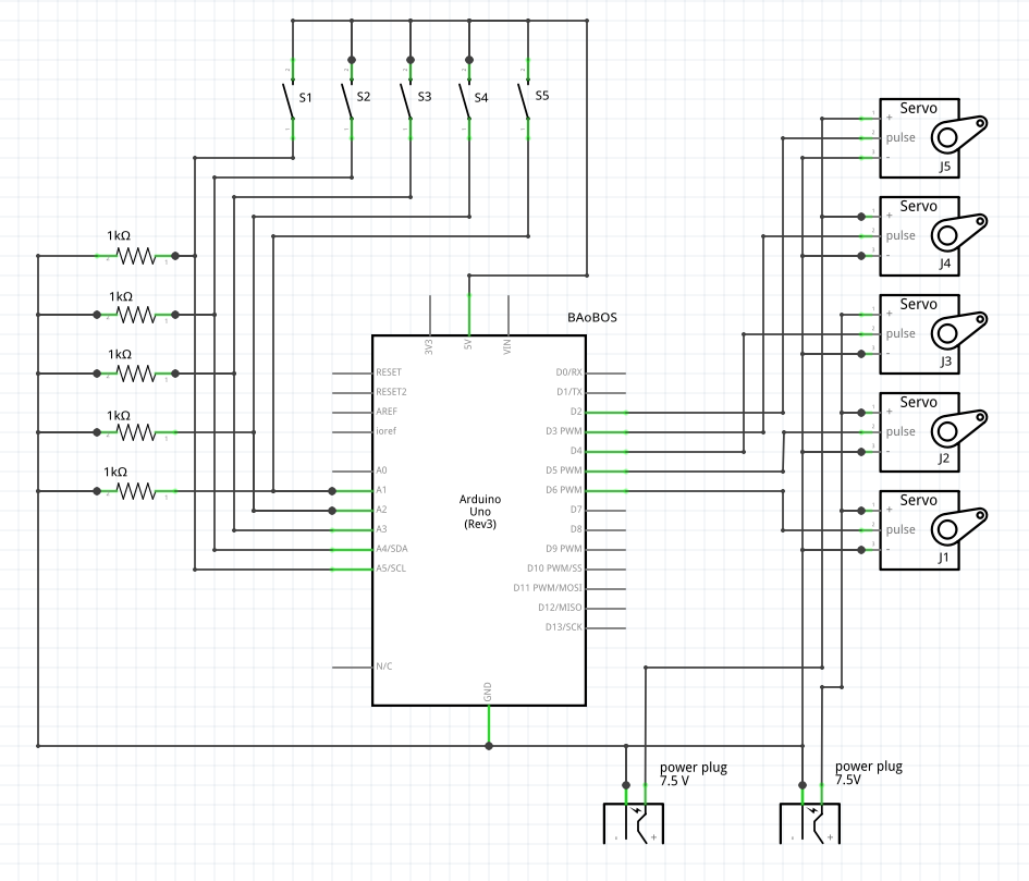
The following is the wiring necessary to make BAoBOS work.
2 external power suppplies of 7.5V (1000 mA) each are necessary to make the servo motors work properly under load.
The control PINS of the servo motors are connected to PINS 2-6 on the Arduino Uno.
Analog PINS A1-A5 are used to detect presssures of the Pressure Surfaces.
Below is a simplified schematic view of the circuit.
Communication to BAoBOS can occur via a Serial Port with Baud Rate of 115200. For this particular project the port is initialised by the BAoBUI user interface.
Communication to BAoBOS occurs exchanging packages of 6 bytes of input, in the following form:
In-bound communication:
byte #0Sender IDbytes #1-5Servo Motors #0-4 Angles
When BAoBUI is sending data, it's sender ID is 200.
Servo Motor angles can be in range 0°-180°.
Negative values have undefined behaviour as all data is cast to uint8_t.
Out-bound communication:
byte #0Sender IDbytes #1-5Pressure Surfaces #0-4 States
When BAoBOS is sending data, it's sender ID is 201. Pressure Surface states can either be 0 for not-pressed, or 1 for pressed.




